Studierende stehen vor dem LC und blicken lächelnd einer Kollegin mit einer Mappe in der Hand nach.

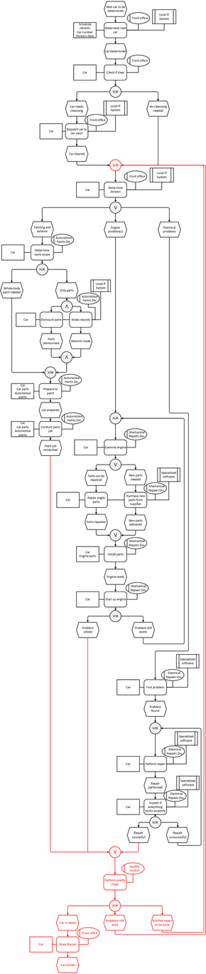
Exercise No. 32: Car Service Station

Partial Solution - Part 2 "Repairs"

i) After completion of the work in any of the three divisions, the quality control division performs a quality check. If problems still exist or another repair has to be done, the car is sent back to the front office to determine the division that will proceed with it. Alternatively, if the car is ready, the front office clerk stores the car.