Studierende stehen vor dem LC und blicken lächelnd einer Kollegin mit einer Mappe in der Hand nach.

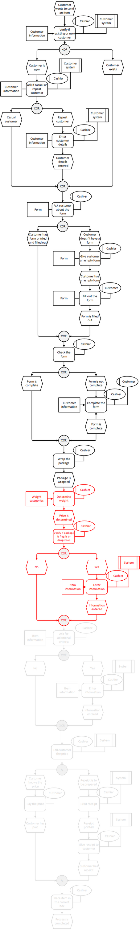
Exercise No. 31: Sending an item

Partial Solution 3

e) After the form has been filled out, the cashier has to wrap the package for delivery.

f) The weight of the package must be determined to find out the base price (information about weight categories is used). Then, the cashier has to verify if the package is fragile or dangerous. A positive check means that the cashier has to enter the additional information into the system.