Studierende stehen vor dem LC und blicken lächelnd einer Kollegin mit einer Mappe in der Hand nach.

Exercise No. 23: Product Launch

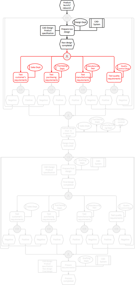
Partial Solution 2

b) Once the raw design is completed, the following departments test if the product meets their requirements: the sales, the purchasing, the manufacturing and the quality control department.

The Customer’s Requirements are tested by the Sales Department.