Studierende stehen vor dem LC und blicken lächelnd einer Kollegin mit einer Mappe in der Hand nach.

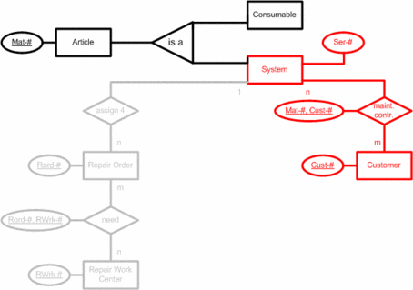
Exercise No. 15: Maintenance

Partial Solution 2

b) Customers (Cust-#) can buy maintenance contracts for these systems.