Studierende stehen vor dem LC und blicken lächelnd einer Kollegin mit einer Mappe in der Hand nach.

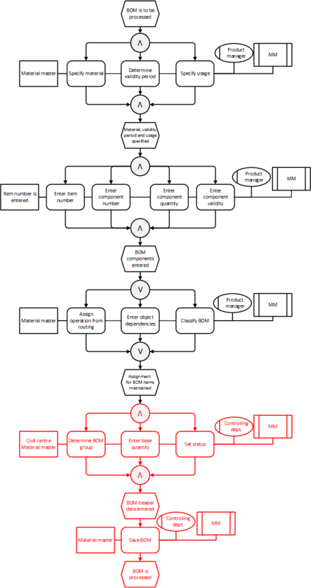
Exercise No. 9: Creating a Bill of Material (BOM)

Partial Solution 4

d) Once the assignment for the BOM items has been maintained, the controlling department enters the BOM header data (BOM group is determined, base quantity is entered and status is set). Finally the BOM is saved and, as a result, the BOM is processed.

See [PrTW01, p. 98]